• 智慧中侨
  • 考生
  • 学生
  • 机构设置
  • 新闻中心
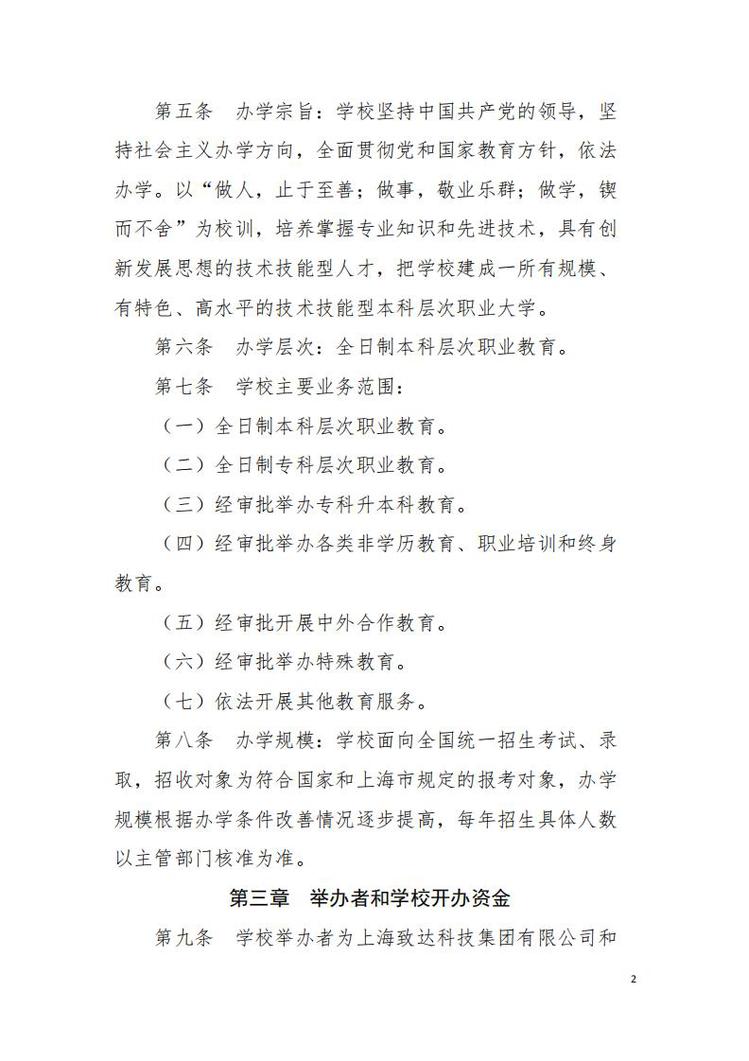
  • 招生讯息
  • ENGLISH
X

导航

  • 首页
  • 学校概况
    • 学校章程
    • 现任领导
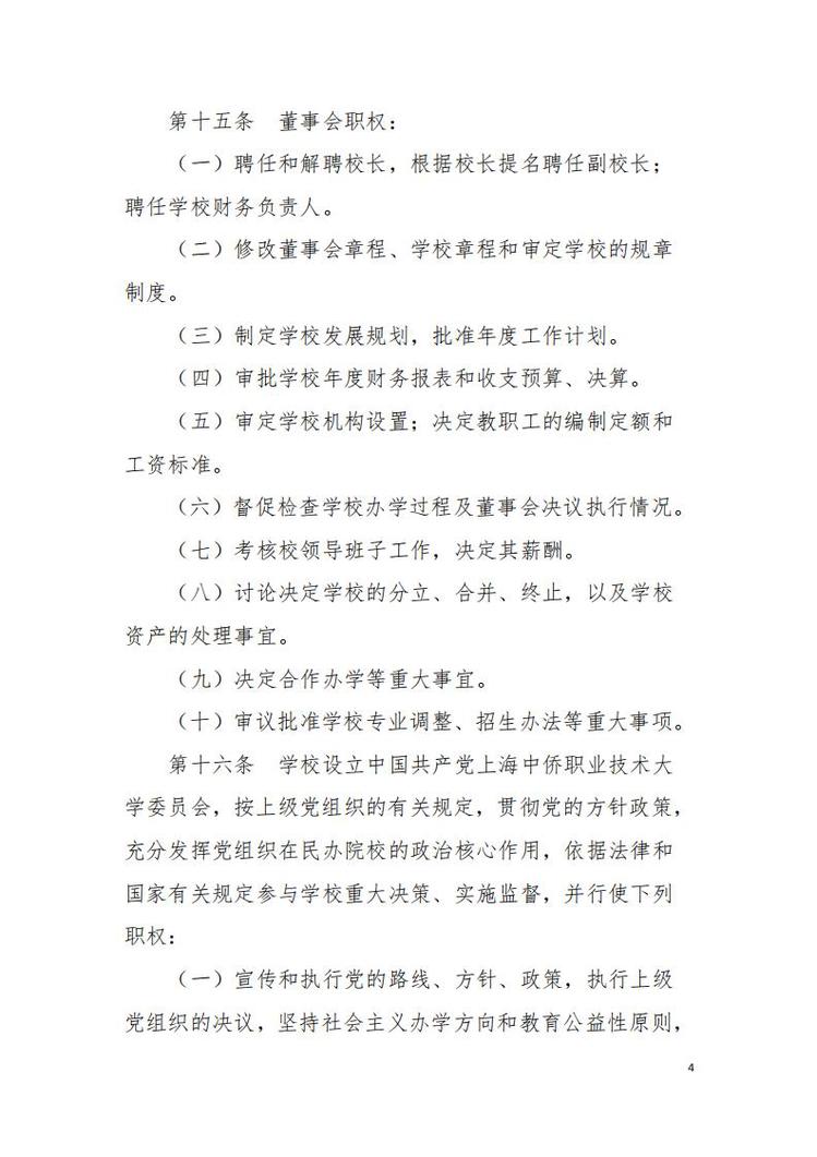
      • 理事会
      • 校领导班子
    • 机构设置
      • 行政部门
      • 党群组织
    • 行政部门
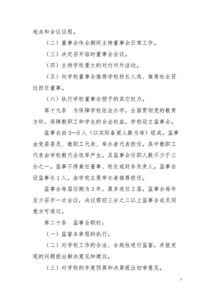
      • 后勤保卫处
      • 图书馆
      • 信访办公室
      • 就业办公室
      • 学生处
      • 教务处
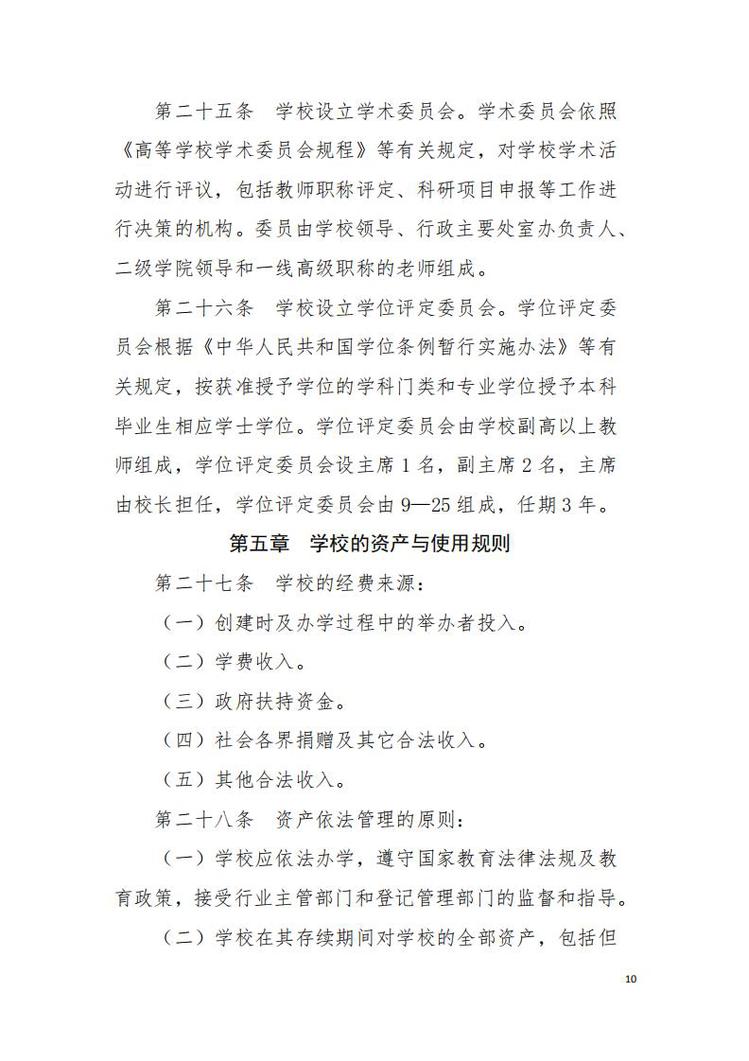
      • 国际交流处
      • 招生办公室
      • 人事处
      • 财务处
      • 党政办公室
      • 档案室
      • 产学研工作管理处
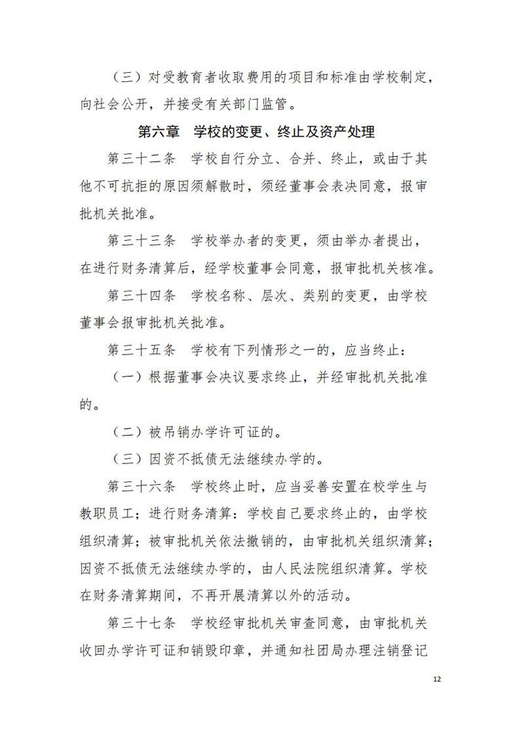
      • 规划与质量管理处
    • 党群部门
      • 党委
      • 纪委
      • 党委组织部
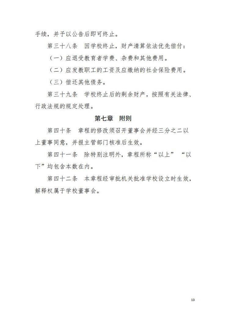
      • 党委宣传部
      • 党委统战部
      • 党委教师工作部
      • 党委武装部
      • 党委学工部
      • 工会
      • 团委
      • 学生会
      • 妇委会
      • 校友会
      • 基金会
      • 青年联合会
    • 校训校歌
    • 学校宣传片
    • 中侨赋
    • 媒体看中侨
    • 依法治校
    • 学校国际咨询委员会
    • 历史沿革
      • 历任领导
    • 交通路线
    • 中侨全景漫游
  • 二级学院
    • 马克思主义学院
    • 护理与健康学院
    • 建筑工程学院
    • 经济与管理学院
    • 烹饪与酒店管理学院
    • 食品药品学院
    • 外国语学院
    • 信息工程学院
    • 艺术学院
    • 智能制造学院
    • 中侨赫尔辛基未来工程学院
    • 基础教学部
    • 国际教育学院
    • 继续教育学院
  • 党建工作
    • 党建在线
  • 人才培养
    • 产教融合办公室
    • 教学管理
    • 教学合格性评估与建设
    • 课程中心
    • 师资队伍
    • 学生管理
    • 智慧树教育
    • 中侨MOOC慕课
    • 创新创业学院
    • 低空经济产业学院
    • 乡村振兴学院
    • 中侨节卡机器人产业学院
  • 校园生活
    • 中侨青年
    • 图书馆
    • 易班网
    • 教工之家
    • 后勤服务
    • 文明创建
    • 阳光体育大联赛
    • 中侨大学教育发展基金会
  • 招生就业
    • 阳光招生
    • 招考成绩查询
    • 就业信息服务网
  • 国际交流
    • 国际部
    • 国际教育学院
    • 国际交流处
  • 人才招聘
  • 信息公开
    • 政务公开栏
    • 党务公开栏
    • 所有通知
    • 学校质量年报

学校章程


  • 当前位置:首页  学校章程
最近更新
  • 2025年高校毕业生就业协会年会平行论坛之高校思政与就...
  • 全国工业互联网创新行业产教融合共同体在沪启动
  • 2025年高校毕业生就业协会年会活动议程速览
  • 中国民办教育协会第四次会员代表大会暨第十五届(2025...
  • 上海市教育科学研究院领导一行赴我校考察调研
  • 东方序·世界潮 | 中侨大学迎新年主题晚会
  • 上海中侨职业技术大学2026年新年贺词
  • 中侨大学2025年的十个难忘时刻
快速链接
  • 教务管理
  • 课程中心
  • 中侨易班
  • 语言文字工作
  • 毕业综合实践管理
学校地址:上海市金山区漕廊公路3888号
电话:021-31616009 传真:021-31616013

版权所有:上海中侨职业技术大学沪ICP备11045909号-1沪公网安备 31011602001219号